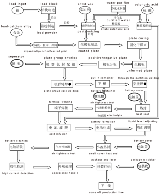
Production Process Flow Chart of Powsea Lead Acid Battery
Analysis of the complete manufacturing chain from alloy smelting to finished product testing
Efficient assembly and formation process:Analyze assembly processes such as grouping of positive and negative electrode plates, insertion of separators, and shell welding
Strict quality control:Ensure that each factory battery meets safety and performance standards



